上海交大ITEWA团队最新Nature Energy,解锁可持续制冷与储能新范式

来源 | nature energy
链接 | https://www.nature.com/articles/s41560-026-01992-0
01
背景
据国际能源署统计,全球终端能源消费中制冷与加热用能占总能耗的50%以上,其中制冷行业消耗了近20%的电力,导致了约7.8%的碳排放。在全球气候变暖加剧、人口持续增长、人工智能算力爆发等多重因素驱动下,预计到2050年全球制冷需求将增长两倍以上。然而,当前主流的蒸汽压缩循环制冷技术依赖于高全球变暖潜能值的制冷剂,对环境造成巨大负担;新兴的固态制冷技术虽然环保,但普遍面临实际性能系数低、传热与流动性差等问题,严重制约其规模化应用。此外,随着能源低碳转型加速推进,可再生能源驱动的制冷与供热需配套储能以解决其波动性问题。
02
成果掠影

近日,上海交通大学ITEWA 团队提出了一种吸附驱动的溶解制冷循环,该循环兼具制冷与热储能双功能,利用溶解吸热效应实现绿色制冷,通过水蒸气吸附实现溶液的盐水分离再生,同时吸附热被有效回收利用。优选的溶解制冷盐与水发生作用可在20秒内实现37°C的绝热温降,最低制冷温度可达-25.4°C;整个循环由中低温热能(80~150°C)驱动,综合性能系数超过100%。研究成果以“Sorption-driven dissolution refrigeration with thermal storage”为题发表在国际能源领域期刊《Nature Energy》。仵斯副教授、博士生唐凯悦为论文第一作者,仵斯副教授、王如竹教授和李廷贤研究员为共同通讯作者。
03
图文导读
【吸附驱动溶解制冷循环描述】
研究团队创新性地采用吸附过程来实现溶解制冷盐的再生。如图1所示,水分子在液态、气态和吸附态之间的相变过程构成了完整的热力学循环。整个循环始于热能输入阶段,饱和吸附剂在外部热源作用下发生解吸,释放出水蒸气并凝结为液态水;接着,解吸产生的液态水与固态溶解制冷盐混合,利用盐溶解时的强吸热效应实现快速制冷,产生显著的温降;最后,干燥吸附剂通过吸附水蒸气实现对盐溶液的减压蒸馏,该过程不仅实现溶解制冷盐的再生,同时能进行吸附放热与蒸发吸热,从而完成整个循环。相比于以往的加热蒸馏、电渗析、超高压结晶等盐水分离方法,水蒸气吸附法具有分离效率高与操作可行性强的优点。特别地,水蒸气吸附与盐溶液蒸发结晶过程伴随的吸放热效应可用于按需供热与供冷,最大化地实现水蒸气解吸过程中所存储的化学势能的有效利用。由于盐溶液具有较低的冰点(通常低于-10°C),系统即使在极低环境温度下也能保持稳定运行,有效地回收吸附热,从而显著拓宽系统的工作温度范围,增强了其对不同气候条件的适应能力。

图1 吸附驱动溶解制冷循环的概念与工作原理
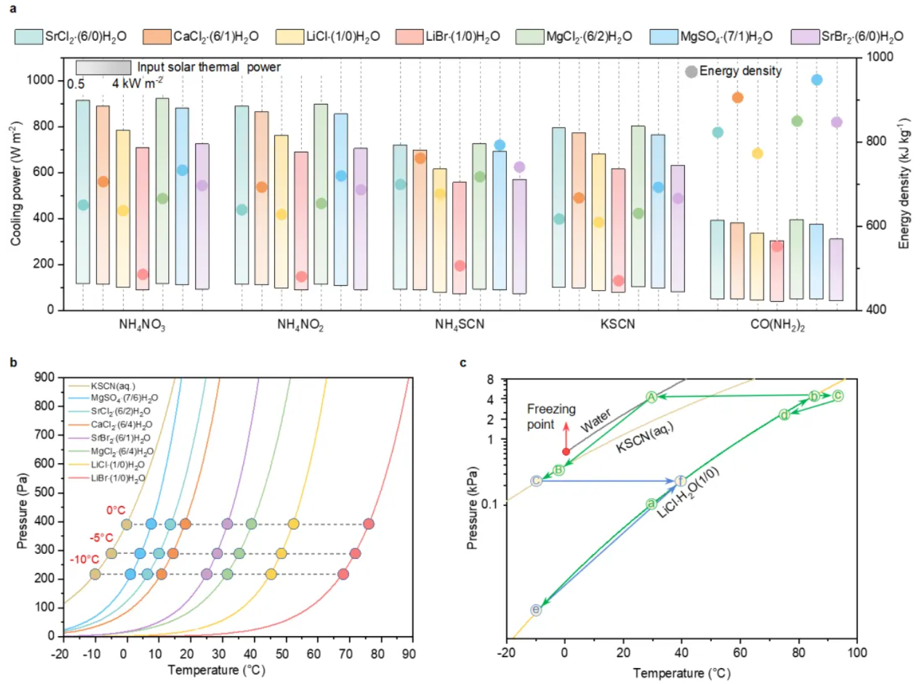
【多维度工质筛选 锁定最优工质对】
为实现最优制冷与储能性能,研究团队从制冷性能、能量密度、安全性等多维度,对溶解制冷盐与吸附剂进行了筛选。图2展示了多种溶解制冷盐-金属卤化物吸附剂组合的性能对比。最终选定具有高能量密度且安全易获取的硫氰酸钾(KSCN)作为溶解制冷盐,其水溶液共晶点低至- 47°C,不仅使得系统能够在低温环境下运行,还有效规避了传统硝酸盐工质带来的爆炸风险;吸附剂可选择水蒸气吸附能力强的氯化锂(LiCl)、氯化镁(MgCl2)、氯化钙(CaCl2)等。图2c进一步展示了KSCN-H2O-LiCl工质对在热力循环中的温度和压力演变,整个循环在中低品位热源驱动下(80-150°C)便可运行。

图2 工质对筛选与循环特性
【高效、稳定、安全三重制冷优势】
随后,研究团队对所选材料的制冷性能进行了系统性评估,图3展示了KSCN-H2O体系的卓越制冷性能。该体系在不同温度下均展现出高溶解焓:120-180 kJ·kg-1(图3a),与传统制冷剂的气液相变焓相当。值得注意的是,即使水的初始温度从20°C变化到0°C(图3b),绝热温降仅从32.8°C轻微降至25.8°C,并且最低制冷温度可以低至-25.4°C,显示出该体系稳定且显著的制冷能力。此外,多阶段制冷实验进一步展示了该体系持续制冷的性能优势(图3c)。与已报道的易制爆硝酸盐(如NH4NO3、KNO3)相比,KSCN具有较高的绝热温变(37°C)和等温熵变(433.7 J·kg-1·K-1)(图3d)。特别地,KSCN具有较高的安全性且材料廉价易得,为发展绿色制冷技术提供了理想的工作介质。

图3 KSCN-H2O体系的制冷性能
【吸附驱动盐水分离与灵活供能】
为验证系统的盐水分离、宽温域储能及供冷/热性能,研究团队搭建测试系统开展了相关实验研究。实验结果表明,当分离过程启动时,吸附剂侧(热端)温度迅速上升,而盐溶液侧(冷端)温度同步下降,这种反向温度变化验证了水蒸气吸附法分离盐水溶液的可行性,热端最大温升与冷端最大温降分别可达23°C和32°C,这也表明了系统能同时输出热能和冷能(图4a)。进一步通过调节盐溶液蒸发温度(从0°C至-13°C)以探索其环境适应性,结果显示:即使盐溶液温度低至-13°C,吸附侧仍能维持43.2°C的热能输出(图4b),凸显其卓越的低温环境适应性。此外,通过改变吸附剂初始温度(10°C至40°C)来调节吸附驱动力,发现吸附剂最大温升仅从20°C轻微降至18°C(图4c),表明系统对初始条件波动不敏感,具有稳定性强的特点。进一步通过理论分析表明,在吸附剂与盐溶液温差高达50°C的极端条件下,分离效率仍能维持50%,证明了系统的实用潜力(图4d)。

图4 KSCN-H2O二元体系的分离与吸附热输出
【原型机验证—循环性能与多功能应用】
研究团队通过自制原型实验样机全面验证了系统的整体循环性能。整个系统包括热存储器、冷凝器和溶解制冷器,三者通过阀门隔离(图5a),实现了热能存储、释放与溶解制冷解耦的模块化灵活设计。在热充能阶段,吸附剂解吸产生水蒸气,冷凝后与KSCN混合制冷(最低-8°C),同时实现能量存储(图5b)。随后,水蒸气吸附过程驱动溶解制冷盐再生并释放热量用于供热。该工作模式特别适用于在夏热冬冷或昼夜温度大的地区进行可再生能源制冷与供热,满足建筑用冷与用热需求,例如:利用夏季充足的太阳能进行制冷,同时储存能量用于冬季供热;或者利用白天充足的太阳能进行制冷,而在夜间进行供热,助力建筑暖通领域的冷热能脱碳。此外,该系统还可以实现多种工作模式,如连续制冷、连续加热等,展示出较高的灵活性和多功能应用潜力。

图5 系统循环验证与扩展应用
【技术展望—绿色制冷与储能的未来】
该研究的重要突破在于构建了兼具高能效、冷热调控灵活性、环境友好性与可持续性的新型制冷与储能循环。该循环系统使用水、离子化合物、环保吸附剂作为工质,完全摒弃高全球变暖潜能值(GWP)的制冷剂,实现零臭氧消耗潜能值(ODP)和零GWP。通过将溶解制冷与吸附储能巧妙耦合,提出了一种兼具热储能功能的新型制冷范式。不仅实现了强制冷能力,还可利用中低品位热能驱动热力循环,将高制冷性能、热能储存与低碳运行有机结合,为新一代可持续制冷与储能技术发展提供了参考借鉴。随着相关材料体系和系统结构的进一步优化,该技术有望在可再生能源消纳、建筑能源管理、工业余热利用、数据中心热管理、食品冷链、生物医药等领域实现应用,为实现全球碳中和目标贡献重要力量。
此外,斯洛文尼亚University of Ljubljana制冷与区域能源实验室主任Andrej Kitanovski教授以“Cooling and heating technologies:Reversible solutions”为题针对本文在《Nature Energy》发表评述文章,评价本工作“设计了一种可持续的、可逆的吸附驱动溶解制冷循环,该循环在制冷、加热和热储存应用方面具有广泛潜力。”


