华为金刚石散热棋局:从专利洞察其技术脉络与布局策略
来源 | 国家知识产权局
[洞见热管理]获悉,近日国家知识产权局信息显示,华为公布了“一种铜金刚石散热基板”专利(授权公告号CN223110366U),将金刚石应用从点状的“嵌入式散热”向大面积复合底板方向拓展。
00
散热困境:电子设备性能跃升背后的 “隐形枷锁”
在数字技术飞速迭代的今天,散热能力已成为制约电子设备性能突破的核心瓶颈。随着 5G 通信、人工智能、云计算等技术的爆发式发展,芯片算力呈指数级增长。

传统散热材料早已难以应对这种 “高烧” 状态:纯铜的导热率约 401W/(m・K),铝仅为 237W/(m・K),而硅脂等导热介质的导热率普遍低于 10W/(m・K)。当设备运行时,核心部件温度每升高 10℃,可靠性就可能下降 20%,这也是为何手机玩游戏时会因过热降频、服务器机房需要投入巨额成本建设散热系统的关键原因。


在这样的行业背景下,金刚石作为已知导热率最高的材料(天然金刚石导热率可达 2000W/(m・K) 以上),被视作打破散热壁垒的 “终极材料”。而华为此次公布的专利,正是在这一赛道上的重要进阶。

01
高性能散热基板:从 “三明治” 结构到颠覆性结合
铜金刚石散热基板的诞生,源于对两种材料优势的精准融合:铜具备优异的导热性和导电性,金刚石则拥有超高导热率、低热膨胀系数(与半导体材料更匹配)和极高硬度。其经典的 “三明治” 结构 —— 中间层为铜与金刚石的复合材料,上下覆盖金属层 —— 旨在同时实现高效导热和结构稳定。
但传统工艺始终存在一个致命短板:中间的铜金刚石复合层与上下金属层的结合不够紧密。传统流程中,先将金属化处理的金刚石颗粒与铜粉混合预压成 “生坯”,再将其嵌入带孔铜板,上下覆盖铜粉后整体烧结。这种工艺下,层间容易出现微小缝隙或界面阻抗,不仅会降低导热效率,还可能因热胀冷缩导致基板开裂,极大限制了其在高端设备中的应用。

华为此次公布的专利技术,正是针对这一核心痛点,提供了创新的解决方案;根据专利说明书,其创新方案通过优化金属化层配方(加入微量钛、铬等元素)和改进烧结工艺(采用梯度升温与加压同步进行),提升铜金刚石复合层与上下铜层的结合强度。这为其在航天、汽车电子等极端环境中的应用扫清了障碍。
02
深耕五载:华为在金刚石散热领域的 “步步为营”
华为对金刚石散热技术的布局并非一蹴而就,而是一场持续五年的 “技术深耕”。早在 2018 年,华为中央研究院就已组建专项团队,研究金刚石在电子散热中的应用可行性。
2023年3月:(申请公开号CN115725273A)以及(国际公布号WO2023/024571A1)公布两项芯片散热复合导热材料专利,标志着其技术进入实质突破阶段 —— 其中以金刚石颗粒为核心的散热材料,实验证明其导热性能远超传统硅脂等材料,当时该技术已在华为 Mate 系列手机的原型机中测试,能使处理器高负载运行时的温度降低,有效解决了手机 “玩游戏发烫降帧” 的用户痛点。


2023年11月: (申请公布号CN116960057A)与哈尔滨工业大学联合公开“基于硅和金刚石的三维集成芯片混合键合方法”专利,探索利用金刚石和石墨烯解决3D封装芯片的“堆叠发热”难题。随着芯片向 “堆叠化” 发展,3D 封装的芯片层数已从 2 层增至 8 层以上,热量在垂直方向的堆积如同 “叠罗汉”,传统散热路径完全失效。该专利提出将金刚石薄膜与石墨烯层交替沉积,构建 “垂直导热通道”,提升热扩散效率 ,为下一代高集成度芯片的量产奠定了基础。

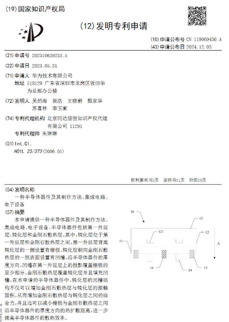
2024年12月:(申请公布号CN119069436A)公布“一种半导体器件及其制作方法”专利,进一步细化了金刚石在芯片内部的应用 —— 通过优化金刚石散热层与钝化层的界面处理(采用等离子体刻蚀形成微纳结构),提升两者结合力,同时缩短散热层与栅极的距离,让热量 “产生即散发”,提高半导体器件的持续运行功率上限。

而此次铜金刚石散热基板专利的公布,是华为从 “材料创新” 向 “结构工程化” 的关键一步,意味着其金刚石散热技术正从实验室走向规模化应用。
03
押注下一代:散热技术成科技竞争 “隐形战场”
在科技产业中,散热能力往往是 “看不见的天花板”。5G 基站需要同时处理海量数据,单扇区功耗较 4G 增长 3 倍以上;AI 服务器的算力每提升一代,功耗就增加 50%;未来的量子计算机、自动驾驶芯片,更是对散热提出了近乎苛刻的要求。
金刚石凭借其无可比拟的导热性能,成为各国科技巨头争夺的焦点。美国的 IBM 在 2023 年公布了金刚石封装的量子芯片方案,使芯片稳定运行时间延长至原来的 3 倍;韩国三星则在 2024 年宣布将金刚石散热技术应用于下一代移动处理器,目标是将芯片温度控制在 60℃以下。

华为在这一领域的密集布局,不仅是技术积累的体现,更暗含对产业趋势的精准判断。从点状的芯片散热材料,到 3D 封装的热管理方案,再到如今的大面积复合基板,华为正在构建一套覆盖 “芯片 - 封装 - 设备” 全链条的金刚石散热体系。
从更长远来看,华为的金刚石散热技术布局,或许将重新定义电子设备的热管理标准,为中国在高端制造领域的竞争增添一枚关键砝码。
